Um medidor de indutância / capacitância "melhorado" por Phil Rice VK3B
Quero mostrar aqui um equipamento de testes que eu montei e fiquei muito satisfeito com o seu funcionamento. 
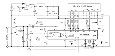
O circuito funciona medindo a frequência livre de um oscilador LC e, em seguida, aplica sucessivamente uma capacitância conhecida e depois o indutor ou capacitor desconhecido a ser medido.
Depois disso, a matemática usada para calcular a indutância ou capacitância seria bem diferente, pois incluiria o novo componente inserido.
Mas falando praticamente, seria a medida da frequência livre do oscilador LC e depois o circuito coloca um capacitor de 1000 pf em paralelo com o oscilador e mede novamente a freqüência para calibrar o circuito. Depois de inserido o capacitor ou indutor a ser medido, o circuito mede a nova frequência e calcula o valor do capacitor ou indutor.
Características do circuito:
- Usa um PIC16F628
- Calibragem por software
- Clock com cristal de 4 Mhz
- Medida de capacitância de 0,0 pF a 100 nF
- Medida de indutância de 0,0 uH a 10 mH
Este medidor me surpreendeu pois consegui medir bobinas de 25 nH e capacitores com 0,5 pF, com tolerância de 2 %. 
Links: 
Phil Rice https://sites.google.com/site/vk3bhr/home/index2-html (disponibiliza o PCB e todos os                           detalhes para a montagem em inglês).
Mauricio Bastos https://www.youtube.com/hashtag/capacitormeter (disponibiliza tudo que é preciso para a montagem deste circuito, mostra o funcionamento e dá todas as dicas).
CG.


